
| 欢迎光临山东省浙江商会! |
| 商会概况 商会荣誉 商会章程 组织结构 加入商会 联系商会 各地分会 会长风采 |
| 焦点新闻 商会动态 企业资讯 商会简报 分会资讯 商会党建 商会工作简报 |
| 商会公告 政策快讯 会员通讯录 招聘信息 捐赠记录 |
| 浙商风采 浙商展厅 |
| 地市动态 招商合作 浙商营销网络 优惠政策 投资环境 |
| 浙商课堂 教育培训 |
| 会展信息 |
| 维权信息 维权知识 |
| 欢迎光临山东省浙江商会! |
一、聚焦生产
万海集团在严格按照政府及上级主管部门要求,积极主动做好疫情防控的同时,2月11日复工严格开展各项必要的准备工作,2月21日复产。各车间对所属的设备设施进行擦拭、调整,对供电系统、供气系统进行逐项排查,全力确保各类钣金设备及装配生产线安全平稳投运。
二、聚焦疫情防范保障
面对疫情,万海集团从大局出发、以生命为重,严格按照各级政府及上级主管部门要求,积极行动、迅速响应,第一时间启动疫情防控工作应急机制,全面打响疫情防控战。
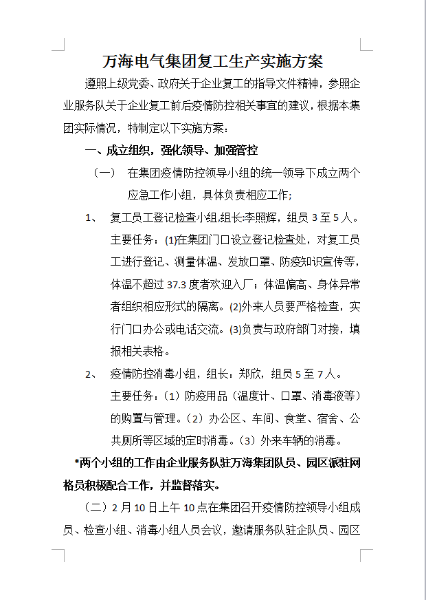
成立新型冠状病毒疫情防控领导小组
为做好防疫防控全面部署工作,公司迅速成立以集团董事长为组长、各单位部室负责人为组员的新型冠状病毒疫情防控小组,下设登记检测组与消毒防疫组,形成全员覆盖的疫情防控网,建立疫情事件发生应急流程及处理通道,各司其责、相互配合,快速响应,使这张疫情防控网得以高效运转。加强疫情防控宣传,不信谣、不传谣。
知识普及、科学防范是战胜疫情的制胜法宝。
面对疫情不惧怕、不恐慌,在科学的宣传与指导下,积极、合理面对。第一时间编撰《疫情防控返岗须知》《食堂就餐管理规定》《车间进出管理规定》《新型冠状病毒肺炎知识宣传栏》,通过设立宣传看板及微信、钉钉等方式普及给每一位员工,并择优在公司微信公众号推送疫情预防知识,做到科学预防,不信谣、不传谣。
员工健康每日跟踪,掌握最全、最新动态。
按时为员工发放口罩,每日两次体温测量,根据上级文件要求对市外省内返岗职工进行定点集中隔离观察,对返岗复工人员建立员工企业信息登记表。做到全面覆盖、密切跟踪、关爱并施。
多举并施,严格防控,确保工作环境安全健康
防疫物资全部到位,厂区、办公楼全天候无死角进行消毒,就餐鼓励员工自带餐具、错时就餐。
万海人坚信,只要团结起来,万众一心加油干,越是困难越向前,只争朝夕、不负韶华,就没有战胜不了的困难,没有攻克不了的堡垒。
来源:万海集团人力资源部